Workflows Console UI Walkthrough¶

Navigation map¶
/-> Start workflow form/runs-> Runs monitor/runs/:uuid-> Run details + controls/runs/:uuid/steps-> Step timeline and output table/queues-> Queue/status overview/admin-> Maintenance + retention + diagnostics
Start workflow (/)¶
Pick a workflow, fill demo values, and start a run.
Monitor runs (/runs)¶
Filter by name/status/time range and open a specific run.

Components¶
-
Filter by hour, workflow name or status

-
Workflows status, id, name, queue, status, created/timeout datetime and duration

-
Selected workflows information, id, name, queue, status, created/timeout datetime and duration

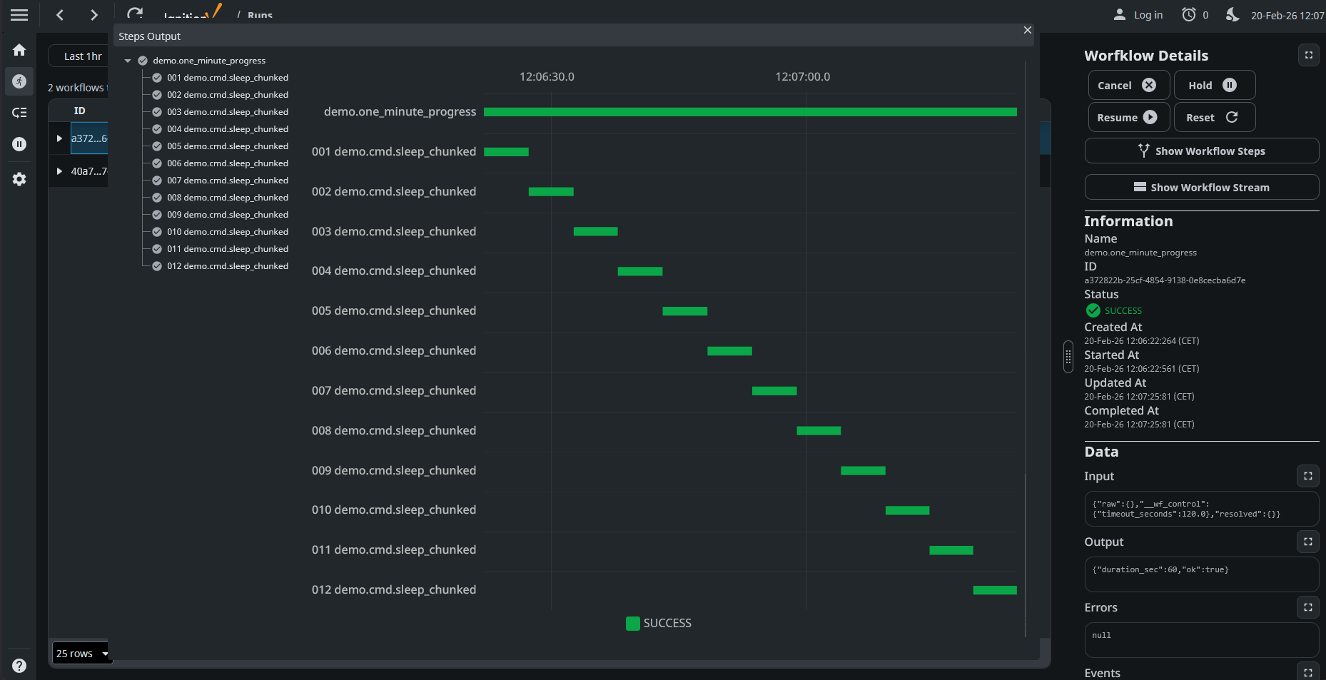
Steps timeline (/runs/:uuid/steps)¶
Use this to see step order, timing, and output/error rows.
- Step tree/timeline and step output table linked to same run UUID

Admin controls (/admin)¶
Main admin view for maintenance operations and retention settings.
- Drain/Cancel/Swap/Resume controls

- Concurrency overview status

- Retention policy tab
